来源:兽医学院 发布时间:2026-04-17 浏览次数:117
近日,兽医学院刘健华教授团队在微生物生态学领域的权威刊物The ISME Journal(中科院一区Top期刊,5年平均影响因子12.5))杂志上发表了题为“High-pathogenicity island enhances NDM-5 activity and drives global spread of Escherichia coli ST410”的研究成果(https://doi.org/10.1093/ismejo/wrag086)。

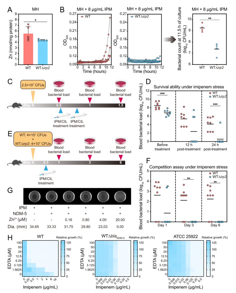
研究团队聚焦国际高风险克隆株——ST410型大肠杆菌广泛流行的分子基础,通过系统分析,发现该克隆株已在全球范围内广泛分布于人类、动物及环境等多种生态位,并频繁获得碳青霉烯类耐药基因blaNDM-5及编码耶尔森菌素的高致病性毒力岛(HPI),且HPI与blaNDM-5在ST410的优势亚群中显著共存。功能实验表明,HPI通过增强细菌对铁离子的摄取能力,使其在铁限制环境中获得更强的生长优势,并在小鼠感染模型中显著提高致病性。同时,HPI还能提高胞内锌离子水平,增强NDM-5 β-内酰胺酶活性,从而在体内外均提高细菌在亚胺培南压力下的存活能力
该研究揭示了HPI介导的金属离子获取与blaNDM-5的协同作用是驱动ST410全球传播与生态适应的核心机制,从分子层面阐明了新兴耐药菌谱系中耐药性与毒力协同进化的基础,并指出金属离子限制与抗生素压力等生态因素可能共同塑造高风险克隆株在多种生态系统中的成功扩散。


兽医学院博士毕业生何婉韵和2024级博士研究生涂婕莹为论文共同第一作者,兽医学院刘健华教授、中国农业大学沈建忠院士和中国农业大学汪洋教授为论文共同通讯作者,相关研究工作得到国家自然科学基金专项项目(32141002)资助。
复审 | 陈晓梅
终审 | 戴雪飞